KAM Excellence IMSS
  •  
  • Links and Links 
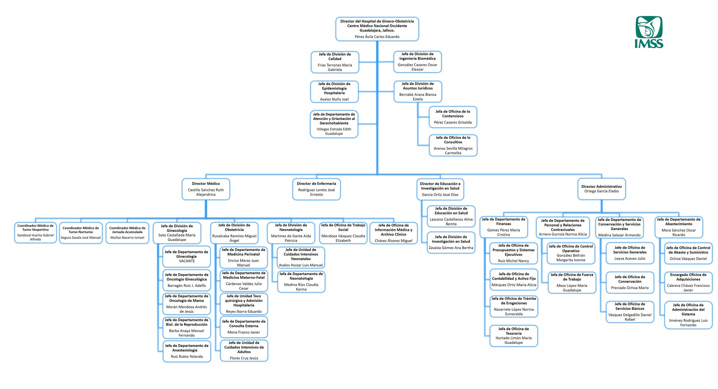
  •  Organigrama
  •  Dirección General
  •  UMAES
  •  Dirección Medica y Adtva.
  •  Personal Advo., Med. y Oper. 1
  •  Personal Advo., Med. y Oper. 2
  • Consejo de Gobierno
  • Relaciones Funcionales
  • Instituciones
    •  IMSS
    •  ISSSTE
    •  SSA Federal
    •  SSA Estatal
    •  PEMEX
    •  SEDENA
    •  SEMAR
    •  CONAMED
    •  COFEPRIS
    •  CICBCISS
    •  DIF
    •  Seguro Popular
    •  Relación de Pares
  • Compras consolidadas
    • Compras Consolidadas
    • Rutas críticas
  • Rutas críticas IMSS
    •  Torre de control
    •  Abasto General
    •  Compra Emergente
    •  Inclusión, Exclusión y Reinclusión
  • Rutas críticas ISSSTE
    •  Torre de control
    •  Abasto General
    •  Inclusion, Exclusión y Reinclusión
    •  Licitaciones
  • Rutas críticas SSA
    •  Torre de control
    •  Abasto General
    •  Invitaciones y Compras Directas
    •  Licitaciones
  • Rutas críticas Seguro Popular
    •  Financiamiento
  • Rutas críticas CICBCISS
    •  Inclusion
  • Rutas críticas INR
    •  Torre de control
    •  Abasto General
    •  Compra Urgente
    •  Licitaciones
  • Rutas críticas ISSEMYM
    •  Torre de control
    •  Abasto General
    •  Inclusión, Exclusión y Modificación
    •  Licitaciones
  • Rutas críticas Cardiología
    •  Abasto General
    •  Licitaciones
  • Rutas críticas INCAN
    •  Compra Extraordinaria
    •  Licitaciones
CUENTAS KAM EXCELLENCE
Soporte y Contacto
Relaciones funcionales
Ir a Ir a Ir a Ir a Ir a Ir a Ir a Ir a Ir a Ir a Ir a Ir a Ir a Ir a Ir a Ir a Ir a Ir a Ir a Ir a Ir a Ir a Ir a Ir a Ir a Ir a Ir a Ir a Ir a Ir a Ir a Ir a Ir a Ir a Ir a Ir a Ir a Ir a Ir a Ir a Ir a Ir a Ir a Ir a Ir a Ir a Ir a Ir a Ir a Ir a

Todos los derechos reservados Links and Links

 Agregar comentario